API开放平台场景示例:创建草稿并上传附件
时间:2024-12-20 11:50:21 作者:喜米网络 来源:阿里云本文介绍如何创建草稿并上传附件。
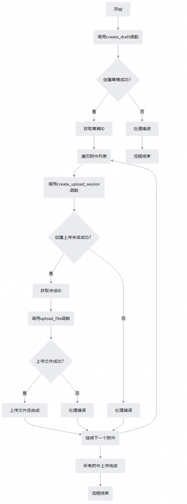
调用“创建草稿”接口,从返回值中获取id,也就是草稿ID;
草稿ID传入“创建上传会话(附件)”接口,截取出uploadUrl中的session值;
session值传入“上传文件流”接口,上传文件流,前往网页版邮箱的草稿箱,检查附件是否已上传完成。
相关接口
基本流程

Python示例代码
重要
风险提示:下述代码在Python 3.11.9进行的测试,用于生产环境之前请务必先做好测试。
# -*- coding: utf-8 -*-import emailimport osimport requests# 导入获取访问令牌的函数,路径根据实际情况进行修改,或直接给access_token赋值用于测试from api_demo.get_access_token import access_tokendef create_draft(email_account, payload): """
接口名称:创建草稿
文档:https://mailhelp.aliyun.com/openapi/index.html#/operations/alimailpb_alimail_mailagent_open_MailService_CreateMessage
参数:
email (str): 用户邮箱地址
payload (dict): 邮件内容的JSON格式数据
返回:
str:: 创建的邮件草稿的ID
"""
# 构造请求URL
url = f"https://alimail-cn.aliyuncs.com/v2/users/{email_account}/messages"
# 构造请求头,包括内容类型和授权令牌
headers = {'Content-Type': 'application/json', 'Authorization': 'bearer ' + access_token} # 发送POST请求,创建邮件草稿
response = requests.request("POST", url, json=payload, headers=headers) # 打印请求和响应的详细信息
print('##########################################################################') print('请求参数:', payload) print('返回参数:', response.status_code, response.text) print('##########################################################################') # 返回邮件草稿的ID
return response.json()["message"]["id"]def create_upload_session(email_account, v_id, file_name): """
创建上传会话(附件),为草稿邮件添加一个附件
文档:https://mailhelp.aliyun.com/openapi/index.html#/operations/alimailpb_alimail_mailagent_open_MailService_CreateAttachmentUploadSession
"""
url = f"https://alimail-cn.aliyuncs.com/v2/users/{email_account}/messages/{v_id}/attachments/createUploadSession"
payload = {"attachment": { "name": file_name, "contentId": "string", "isInline": True, "extHeaders": { "property1": "string", "property2": "string"
}
}}
headers = {'Content-Type': 'application/json', 'Authorization': 'bearer ' + access_token}
response = requests.request("POST", url, json=payload, headers=headers) print(response.text)
json_payload = response.json() print('##########################################################################') print('请求参数:', payload) print('返回参数:', response.status_code, response.text) print('##########################################################################') return json_payload['uploadUrl'].split('stream/')[1]def upload_file(v_file, v_id): """
上传文件流
https://mailhelp.aliyun.com/openapi/index.html#/operations/alimailpb_stream_StreamService_DoUpload
:param v_file:
:param v_id:
:return:
"""
print('接口名称:', '上传文件流,upload_file')
url = f"https://alimail-cn.aliyuncs.com/v2/stream/{v_id}"
try: with open(v_file, 'rb') as file:
payload = file.read() except FileNotFoundError as e: print(f"文件未找到: {e}") return None
print(f'payload={type(payload)},{payload}') # <class 'bytes'>
headers = { "Content-Type": "application/octet-stream", "Authorization": 'Bearer ' + access_token
}
response = requests.request("POST", url, data=payload, headers=headers) print('##########################################################################') print('请求参数:', payload) print('返回参数:', response.status_code, response.text) print('##########################################################################')# 定义邮箱地址和邮件内容的JSON格式数据email_account = "test@example.com"v_payload = { "message": { "internetMessageId": email.utils.make_msgid(), "subject": "主题", "summary": "摘要", "priority": "PRY_NORMAL", "isReadReceiptRequested": True, "from": { "email": "test@example.com", "name": "test"
}, "toRecipients": [
{ "email": "test@example.com", "name": "to"
}
], "ccRecipients": [
{ "email": "test@example.com", "name": "cc"
}
], "bccRecipients": [
{ "email": "test@example.com", "name": "bcc"
}
], "replyTo": [
{ "email": "test@example.com", "name": "replyTo"
}
], "body": { "bodyText": "bodyText", "bodyHtml": "<h1>bodyHtml</h1>"
}, "internetMessageHeaders": { "property1": "string", "property2": "string"
}, "tags": ["string"]
}
}# 调用函数创建邮件草稿并获取草稿IDemail_id = create_draft(email_account, v_payload)print(f'email_id: {email_id}')print('草稿创建完成')# 本地附件files = [r'C:\Users\PycharmProjects\aliyun\api_demo\123.txt', r'C:\Users\PycharmProjects\aliyun\api_demo\234.txt']for v_file in files:
file_name = os.path.basename(v_file) print(f'附件名称:{file_name}') # 创建上传会话(附件)
session_id = create_upload_session(email_account, email_id, file_name) # print(f'session_id={session_id}')
print('创建上传会话(附件)完成') # 文件流上传
upload_file(v_file, session_id) print('上传文件流完成')运行结果


常见问题
上传的附件是什么数据类型,如何在网页上测试?
在代码中实现时,上传的附件是字节流bytes类型。
try: with open(v_file, 'rb') as file:
payload = file.read()except FileNotFoundError as e: print(f"文件未找到: {e}")网页中测试txt附件时,直接输入文件内容的字符串即可。

上一篇:快速入门
